
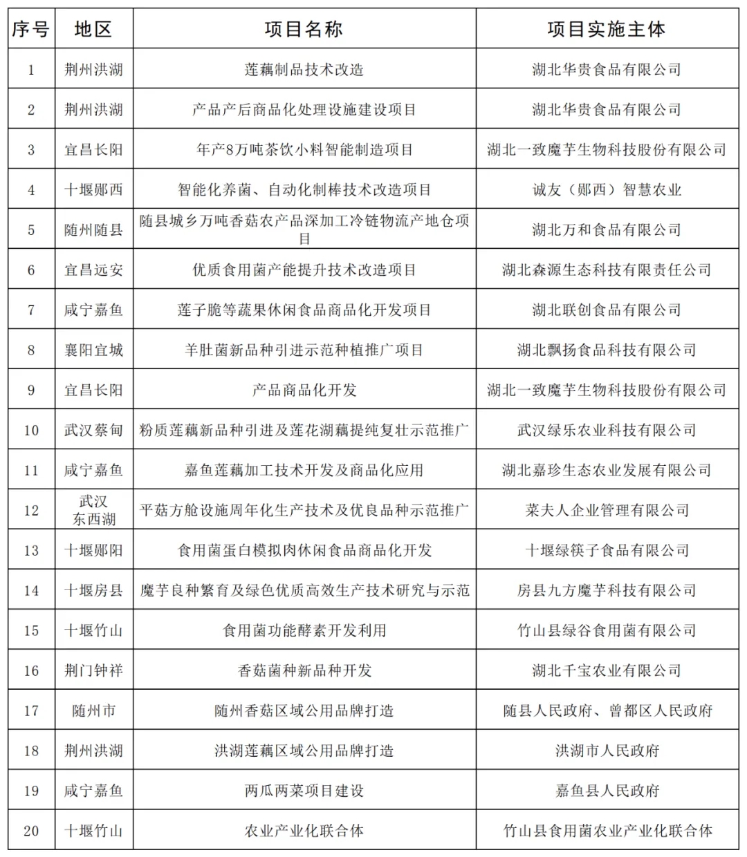
根據《省農業產業化工作聯席會議辦公室關于組織開展2025年十大重點農業產業鏈建設項目申報的通知》要求,經各市州推薦申報、第三方機構評審和專家評審,并商省農業農村廳,擬對我省20個蔬菜產業鏈項目予以支持(具體名單見附件),現予以公示,公示期為11月13日至11月19日。 如對公示內容有異議,請于11月19日前將書面材料(含佐證資料)實名送達省商務廳,逾期不予受理。? 聯系方式:027-85802366? 地址:武漢市江岸區江漢北路8號金茂大樓市場秩序處 附件:2025年蔬菜產業鏈擬支持項目公示名單 2025年11月13日

版權所有:泰斗科創 泰斗知產 泰山北斗專利 泰斗法律 泰斗財稅 鄂ICP備14020250號-2 鄂公網安備 42011202000223號 技術支持:中網維優
官方微信